This page is about understanding the v3 Batch file upload process via sFTP. Each template field provides specs and explanations for better understanding. The document has downloadable CSV templates for ordering, registering, and loading cards. Users can also find a look-up table for the error messages here: Error Messages. If you have any issues or questions, refer to our FAQs page.
Access to Filezilla – Filezilla is an open-source, cross-platform FTP application for file transfers. Please get in touch with our backend engineer for access and more details.
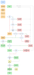
A batch file uploaded via SFTP goes through Pre-processing and Post-processing stages. These stages ensure the file is validated, processed, and managed with appropriate error handling and status updates. Completed and failed files are placed within the processed folder with suffixes _completed or _failed , depending on the result.
Pre-processing tasks are handled by Dash to prepare and validate the file before further processing.
Post-processing tasks are managed by the processing platform to complete order processing and deliver results back to Dash.
Note: Post-processing results may take some time to reflect on the Dash portal.

Dash SFTP Process Flow
Users can use this template to upload batch files via sFTP to the Dash portal to order, register, and load cards. Each of these templates has a detailed view of the parameters involved, whether mandatory or not, as well as data type, size, and description. Some fields are conditional, meaning they may or may not be required.
A file is returned from Dash after successful processing. The file contains additional information from the processing, such as proxy card number, routing number, etc. The format of this file is noted below in the V3 Return Tab.
Note: We’ve provided tabs below with the data needed for common actions (Instant Issue Order, Personalized Order, Register, and Load). Use the V3 Unified Template for all orders, filling in only the necessary fields and leaving the rest empty.
| Column | Required | Type | Size | Desc |
|---|---|---|---|---|
| CPID | Yes | Numeric | 9 | Customer Program ID This unique ID is provided by Dash upon registration. CPID is used to determine the program for a customer. |
| name_first | Yes | String | 50 | first name of the person |
| name_last | Yes | String | 50 | last name of the person |
| cardholder_external_identifier | No | String | 60 | used to store unique identifier like employeeID stored with card holder data (Processing platform Other Field) |
| transaction_external_identifier | No | String | 36 | A unique ID is generated for each transaction, though it currently serves no specific purpose. |
| ssn_number | Conditional | Numeric | 9 | SSN of person, if required on program, OR nine digit identifier. Note that last four digits would be Access Code. Not needed for load only |
| dob | Yes | Date | 10 | date of birth in mm/dd/yyyy format |
| Conditional | A/N | 50 | Email id of the person. REQUIRED if using DIGITAL product. Allowed characters: letters (A–Z, a–z), numbers (0–9), and symbols: ! # $ % & ‘ * + – / = ? _ \ { } ~ Restrictions: . (dot) and other special characters (^ and |) are not allowed at the start, end, or consecutively. Allowed special characters must be followed by a letter or number. |
|
| phone | Yes | Numeric | 23 | phone number of the receiving person Accepts international phone numbers in the format +<CountryCode>(<AreaCode>)-(<Prefix>)-(<LineNumber>), such as +1(555)-(555)-(5555), in a continour numberic format without any symbols, e.g., 15555555555. |
| name_on_card | No | String | 26 | will be embossed on the card if passed and the first name and last name will be bypassed |
| fourth_line | No | String | 26 | will be printed on card if passed under name. |
| proxy_number | No | Numeric | 19 | For card registrations and loads |
| card_holder_home_address1 | Conditional | A/N | 50 | residential address/street of the receiver. Not required for load only |
| card_holder_home_address2 | Conditional | A/N | 50 | additional information about the residential address. Not required for load only |
| card_holder_home_city | Conditional | String | 18 | residential city. Not required for load only |
| card_holder_home_state | Conditional | String | 2 | residential state code in abbreviated form, e.g. AL for Alabama, CA for California. Not required for load only |
| card_holder_home_zip | Conditional | Numeric | 5 | residential zip code. Not required for load only |
| qty | No | Numeric | 10 | Quantity for Instant Issue cards orders only |
| load_value | No | Decimal | 10 | Up to 2 positive decimal places to load the card, e.g., 1.20. We allow load with Personalized order Card registration Load card. |
| card_type | Yes | String | 10 | Digital or Physical |
| order_type | Yes | String | 25 | Personalized, InstantIssue, CardRegistration, LoadCard, Reward |
| transaction_desc | No | A/N | 40 | comment will be displayed in trx history/activity detail |
| shipping_type | Conditional | String | 25 | Bulkship Or IndividualShip BulkShip – Cards will be shipped in bulk to a single (i.e. company) address. IndividualShip – Cards will be shipped to cardholder’s individual addresses. Note: Required for personalized orders. For Personalized Digital orders pass IndividualShip |
| shipping_method | Conditional | String | 50 | For bulk shipping – UPS Next Day Air, UPS Ground, UPS Second Day, FedEx Ground, FedEx 2nd Day, FedEx Next Day For Individual ship – USPS First Class, UPS Next Day Air, UPS Ground, UPS Second Day, USPS w/ Tracking, FedEx Ground, FedEx 2nd Day, FedEx Next Day Note: Required for personalized orders. For Personalized Digital orders pass: USPS First Class |
| shipping_addressee | Conditional | String | 26 | for card ordering/bulk shipping |
| shipping_attention | Conditional | String | 18 | for card ordering/bulk shipping |
| shipping_address1 | Conditional | A/N | 50 | shipping address/street of the receiver |
| shipping_address2 | Conditional | A/N | 50 | additional information about the shipping address |
| shipping_city | Conditional | String | 18 | shipping city |
| shipping_state | Conditional | String | 2 | shipping state code in abbreviated form, e.g. AL for Alabama, CA for California |
| shipping_zip | Conditional | Numeric | 5 | shipping zip code |
| order_custom_data_field1 | No | String | 255 | Custom data fields that will be associated to the Order Flow |
| order_custom_data_field2 | No | String | 255 | Custom data fields that will be associated to the Order Flow |
| order_custom_data_field3 | No | String | 255 | Custom data fields that will be associated to the Order Flow |
| order_custom_data_field4 | No | String | 255 | Custom data fields that will be associated to the Order Flow |
| order_custom_data_field5 | No | String | 255 | Custom data fields that will be associated to the Order Flow |
| reg_custom_data_field1 | No | String | 255 | Custom data fields that will be associated to the Registration Flow |
| reg_custom_data_field2 | No | String | 255 | Custom data fields that will be associated to the Registration Flow |
| reg_custom_data_field3 | No | String | 255 | Custom data fields that will be associated to the Registration Flow |
| reg_custom_data_field4 | No | String | 255 | Custom data fields that will be associated to the Registration Flow |
| reg_custom_data_field5 | No | String | 255 | Custom data fields that will be associated to the Registration Flow |
| load_custom_data_field1 | No | String | 255 | Custom data fields that will be associated to the Value Load transaction |
| load_custom_data_field2 | No | String | 255 | Custom data fields that will be associated to the Value Load transaction |
| load_custom_data_field3 | No | String | 255 | Custom data fields that will be associated to the Value Load transaction |
| load_custom_data_field4 | No | String | 255 | Custom data fields that will be associated to the Value Load transaction |
| load_custom_data_field5 | No | String | 255 | Custom data fields that will be associated to the Value Load transaction |
| discretionary_data_1 | No | String | 50 | Discretionary data fields used to dynamically pass data to Arrow eye |
| discretionary_data_2 | No | String | 50 | Discretionary data fields used to dynamically pass data to Arrow eye |
| discretionary_data_3 | No | String | 50 | Discretionary data fields used to dynamically pass data to Arrow eye |
